昨天晚上睡不着,想到了层序遍历,有点像BFS,没想到真的是用BFS
课本上给出了二叉树的层序遍历,去LeetCode上搜到了N叉树的,应该是差不多的。
题目
429. N 叉树的层序遍历
难度 中等
给定一个 N 叉树,返回其节点值的层序遍历。(即从左到右,逐层遍历)。
树的序列化输入是用层序遍历,每组子节点都由 null 值分隔(参见示例)。
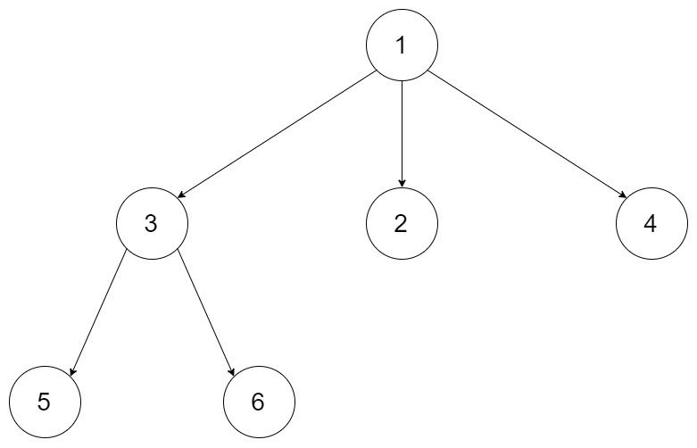
示例 1:

输入:root = [1,null,3,2,4,null,5,6]
输出:[[1],[3,2,4],[5,6]]
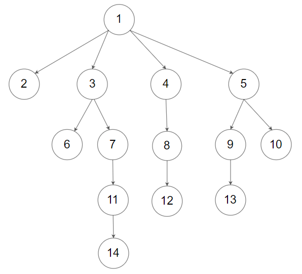
示例 2:

输入:root = [1,null,2,3,4,5,null,null,6,7,null,8,null,9,10,null,null,11,null,12,null,13,null,null,14]
输出:[[1],[2,3,4,5],[6,7,8,9,10],[11,12,13],[14]]
题解
要返回二维数组,并且一个根节点底下可能有N个子节点,照课本上二叉树的写法肯定是不行拉。
这里使用数组模拟Queue,按照BFS(广度优先搜索)的思想,将每一层的节点放入数组里。
/**
* Definition for node.
* class Node {
* val: number
* children: Node[]
* constructor(val?: number) {
* this.val = (val===undefined ? 0 : val)
* this.children = []
* }
* }
*/
function levelOrder(root: Node | null): number[][] {
if (!root) return [];
const q: Array<Node> = [root];
const ret: Array<Array<number>> = [];
while (q.length !== 0) {
const temp: Array<number> = [];
const qlen = q.length;
for (let i = 0; i < qlen; i++) {
const vertex = q.shift();
temp.push(vertex.val);
q.push(...vertex.children);
}
ret.push(temp);
}
}
复杂度分析
- 时间复杂度:O(n)O(n)。nn 指的是节点的数量。
- 空间复杂度:O(n)O(n)。
题目地址: